| 开发人员: | Alterlogix (1) | ||
| 价格: | * 免费 | ||
| 排名: | 0 | ||
| 评价: | 0 我要评价 | ||
| 列表: | 0 + 0 | ||
| 积分: | 0 + 24 (3.5) ¡ | ||
| Windows Store | |||
说明
Allows you to produce high quality electrical schematics and can be used for the analysis of analog electronic circuits, digital and mixed analog/digital circuits.
Includes, in a single integrated development environment, a powerful electrical schematics editor, an interactive SPICE/XSPICE simulator and a PCB editor.
Easily create complex electrical schematics. In Drawlogix there are 2 ways to organize a drawing on multiple sheets, flat or hierarchical.
Drawlogix Includes a SPICE/XSPICE simulator to analyze the behavior of the electronic circuit before creating the prototype. For students it is a useful tool to verify and put into practice the concepts acquired. The mixed-mode simulator has the ability to perform interactive simulations to instantly visualize and analyze the behavior of the circuit. Several virtual components are available. Includes an oscilloscope and other virtual instruments.
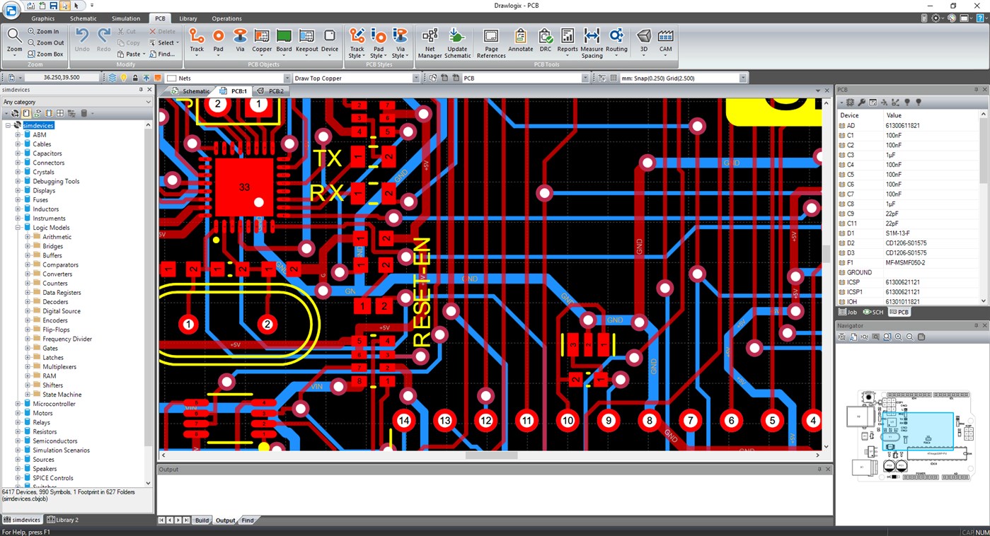
Single, double or multi layer PCBs with or without schematic. The Footprint Wizard allows you to easily create component footprints. The wizard takes actual component dimensions from the manufacturer's datasheet and automatically generates component footprints. Many component families are available.
屏幕截图










新版变化
- 版本: PC
- 已更新:
价格
-
* 提供应用内购商品 - 今天: 免费
- 最小值: 免费
- 最大值: 免费
可选
开发人员
- Alterlogix
- 平台: Windows 应用 (1)
- 列表: 0 + 0
- 积分: 0 + 24 ¡
- 排名: 0
- 评价: 0
- 折扣: 0
- 视频: 0
- RSS: 订阅
积分
0 ☹️
排名
0 ☹️
列表
0 ☹️
评价
抢先评价一下吧 🌟
其他信息
通讯录
- 🌟 分享
- Windows Store
您可能还喜欢
-
- Mail and Calendar
- Windows 应用: 高效工作 来自: Microsoft Corporation
- 免费
- 列表: 5 + 3 排名: 0 评价: 0
- 积分: 15 + 640,906 (4.0) 版本: PC The Mail and Calendar apps help you stay up to date on your email, manage your schedule and stay in touch with people you care about the most. Designed for both work and home, these ... ⥯
-
- Trio Office: DOCX & XLSX Editor
- Windows 应用: 高效工作 来自: GT Office PDF Studio
- * 免费
- 列表: 4 + 3 排名: 0 评价: 1 (1)
- 积分: 6 + 56,916 (4.5) 版本: PC Trio Office is an all-in-one office suite. It's compatible with MS Office (Word, Excel & PowerPoint), Txt, Google Docs, Sheets & Slides, PDF and OpenOffice format for Windows. Edit ... ⥯
-
- BreeZip: RAR & ZIP Extractor
- Windows 应用: 高效工作 来自: BreeZip
- * 免费
- 列表: 10 + 2 排名: 0 评价: 0
- 积分: 31 + 53,244 (4.7) 版本: PC BreeZip is a tool to "unarchive" many different kinds of archive files - an alternative to winrar, winzip & 7zip on Windows 10 & Windows 11. BreeZip will make it easy to unrar and ... ⥯
-
- Cool File Viewer - open rar, docx and more
- Windows 应用: 高效工作 来自: Cool File Viewer
- * 免费
- 列表: 11 + 2 排名: 5 (1) 评价: 1 (1)
- 积分: 35 + 48,779 (4.7) 版本: PC Cool File Viewer allows you to view any file on your PC. Simply select any file via the program window without first having to decide which application should be used to open a file. ... ⥯
-
- VPN Proxy: Fast & Unlimited
- Windows 应用: 高效工作 来自: Roob
- * 免费
- 列表: 1 + 2 排名: 0 评价: 0
- 积分: 17 + 38,463 (4.4) 版本: PC Unlock the World with VPN Proxy - Bypass Censorship with Ease. Explore the web without borders, access geo-restricted websites & streaming services, hide your IP address, and avoid ... ⥯
-
- Total PC Cleaner: Clean Disk, Antivirus
- Windows 应用: 高效工作 来自: Total PC Cleaner
- * 免费
- 列表: 1 + 2 排名: 0 评价: 0
- 积分: 3 + 33,464 (4.7) 版本: PC PC Cleaner & AntiVirus for Windows 11. Free disk space clean up, optimize memory, and speed up Windows system. Optimize and clean my PC. Cleaner & PC Cleaner for free. CCleaner & Clean ⥯
-
- Alarm Clock HD
- Windows 应用: 高效工作 来自: ANTARA SOFTWARE and CONSULTING PRIVATE LIMITED
- * 免费
- 列表: 0 + 0 排名: 0 评价: 0
- 积分: 3 + 29,206 (4.5) 版本: PC Alarm Clock HD is the #1 FREE alarm clock app for Windows! Try it and you will love it. > 1000 5 star ratings! This is the ultimate FREE multimedia alarm clock app with unlimited ... ⥯
-
- Lenovo Vantage
- Windows 应用: 高效工作 来自: LENOVO INC.
- 免费
- 列表: 4 + 0 排名: 0 评价: 0
- 积分: 13 + 28,918 (4.8) 版本: PC Enhance your PC experience with Lenovo Vantage. Vantage is a free app that makes it easy to optimize your computer performance and enable your device security protection. With Vantage, ⥯