说明
Deeper optimal result can be achieved by using the fine-tuning tools that come with the software, as specified below:
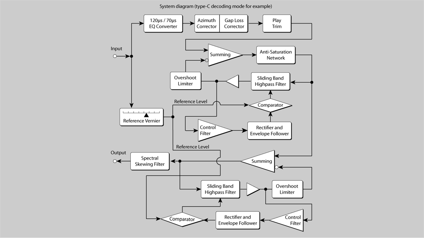
• Reference Vernier: The primary tool for calibrating Dolby Reference Level in a progressive and interactive manner. It supports either objective calibration (with Dolby Tone) or subjective estimation (trial-and-error without Dolby Tone).
• Play Trim: Originally developed by NAD and Dolby, this tool compensates for signal degradation with aged pre-recorded tapes.
• Azimuth Correction: a limited-effect tool for remedying slight phase displacement and high-frequency loss caused by the azimuth error of the playback head.
• Gap-Loss Compensation: a limited-effect tool for counteracting slight playback head wear.
• EQ Converter: a utility for converting between IEC 120μs and 70μs EQ schemes, offering flexibility when the tape player/recorder lacks this option.
• Ref. Tone Generator: offers 400Hz 0dB signal at Dolby Reference Level for easy calibration.
Each of these tools can operate independently of the Dolby-B/C codec, which can be used for refining the audio digitized from analog audio tapes, regardless of whether Dolby NR is involved.
DDi Codec is a stand-alone GUI app without relying on any DAW host. It allows the computer to perform as a outboard Dolby-B/C NR unit in one of the following four scenarios:
• Audio-In to File (a digitizer/recorder).
• File to Audio-Out (a player).
• File to File (an off-line processor, with batch capability).
• Audio-In to Audio-Out (a through processor, with slight delay).
Currently supported audio formats are:
WAV, FLAC, AIFF: up to 96k/24bit.
MP3, AAC, M4A: up to 48k/VBRS.
* Excluding some proprietary variants having the common file extensions, or additional format-normalization may be required.
A VST plugin is also available after the app has been installed.
* Dolby-B and C are the tape noise reduction systems developed by Dolby Laboratories.
屏幕截图






新版变化
- 版本: PC
- 已更新:
价格
- 今天: $15.99
- 最小值: $13.99
- 最大值: $15.99
可选
开发人员
- Anaxwaves
- 平台: Windows 应用 (4)
- 列表: 0 + 0
- 积分: 2 + 16 ¡
- 排名: 0
- 评价: 0
- 折扣: 0
- 视频: 0
- RSS: 订阅
积分
-
- 1 Guilliani Koornaar
- +1
-
- 1 Nicholaes Gladkov
- +1
排名
0 ☹️
列表
0 ☹️
评价
抢先评价一下吧 🌟
其他信息
- 版本: PC
- ID: 9PNSFVB394NL
- 类别:
Windows 应用
›实用程序与工具
- 操作系统:
PC
,Surface Hub
- 大小:
56 Mb
- 支持的语言:
English
- 内容分级:
EVERYONE
- Windows Store 评分:
5.0
(7) - 已更新:
- 发布日期:
您可能还喜欢
-
- Installed Codec Scanner
- Windows 应用: 实用程序与工具 来自: EvlarSoft LLC
- $1.99
- 列表: 0 + 0 排名: 0 评价: 0
- 积分: 0 + 1 (5.0) 版本: PC Codec Scanner is a comprehensive Windows application designed to simplify the process of scanning installed audio and video codecs on your system. With Codec Scanner, you can ... ⥯
-
- DxII Codec
- Windows 应用: 实用程序与工具 来自: Anaxwaves
- $15.99
- 列表: 0 + 0 排名: 0 评价: 0
- 积分: 0 + 0 版本: PC DxII Codec is a precise digital emulation of the analog dbx-II/Disc noise reduction system for audio tape/LP. The software app is capable of decoding/encoding dbx-II/Disc formatted ... ⥯
-
- Media Codec Info
- Windows 应用: 实用程序与工具 来自: Borg Queen, LLC
- 免费
- 列表: 0 + 0 排名: 0 评价: 0
- 积分: 0 + 2 (3.0) 版本: PC Shows information about media codecs available on the system. ⥯
-
- VP9 Video Extensions
- Windows 应用: 实用程序与工具 来自: Microsoft Corporation
- 免费
- 列表: 6 + 0 排名: 1 (1) 评价: 0
- 积分: 16 + 112 (3.5) 版本: PC Play VP9 videos in any video app on your Windows 10 device. VP9 is a popular video codec for streaming over the internet. These VP9 Video Extensions are designed to take advantage of ... ⥯
-
- MediaInfo
- Windows 应用: 实用程序与工具 来自: MediaArea.net
- 免费
- 列表: 0 + 1 排名: 0 评价: 0
- 积分: 0 + 19 (4.2) 版本: PC MediaInfo is a convenient unified display of the most relevant technical and tag data for video and audio files. The MediaInfo data display includes: - Container: format, profile, ... ⥯
-
- Console Remote - Portal Remote from Console
- Windows 应用: 实用程序与工具 来自: Leo.D
- * $2.99
- 列表: 0 + 1 排名: 0 评价: 0
- 积分: 2 + 107 (2.1) 版本: PC This app helps you control your PlayStation Console remotely from PC if you have a high-speed internet connection. You can stream and play games from your PS4 and PS5, switch between ... ⥯
-
- VGAudio
- Windows 应用: 实用程序与工具 来自: TheAlexBarney
- 免费
- 列表: 0 + 1 排名: 0 评价: 0
- 积分: 1 + 6 (4.0) 版本: PC A program for encoding, decoding, and manipulating audio files from video games. Can convert between any supported formats. Conversions between formats using the same audio codec are ... ⥯
-
- FlooCast
- Windows 应用: 实用程序与工具 来自: Flairmesh Technologies
- 免费
- 列表: 0 + 0 排名: 0 评价: 0
- 积分: 0 + 5 (4.2) 版本: PC This Windows desktop application is designed for configuring Flairmesh Technologies' Bluetooth V5.4 dual-mode USB audio source dongle, the FlooGoo FMA120/FMA121. It empowers users to ... ⥯